Conabio »  Puntos de calor »  Metodología

Para ver correctamente esta pagina su navegador debe soportar CSS
 
 

OBTENCIÓN DE PUNTOS DE CALOR

Para las imágenes DMSP-OLS se implantó un algoritmo de umbrales constantes; para las imágenes NOAA-AVHRR diurnas se implantó un algoritmo contextual; y para las imágenes NOAA-AVHRR nocturnas se implantó un algoritmo de umbrales constantes basado en la primer fase del algoritmo de umbrales constantes propuesto por Flasse y Ceccato, 1996.

Imágenes DMSP

Durante 1998 la distribución espacial y temporal de los puntos de calor se detectó a partir de información "cruda" de pasos del sensor OLS (Operational Linescan System) del satélite DMSP (Defense Meteorological Satellite Program), cortesía de NOAA-NGDC (National Oceanic and Atmospheric Administration - National Geophysical Data Center).

Dado que estos no estaban en ningún formato matricial convencional ( p. ejem. BIP, BIL, BSQ) para su lectura, en la CONABIO se realizó un programa para la extracción de bandas, pudiéndose entonces analizar la información.

Las imágenes fueron recortadas para obtener la fracción del paso del satélite correspondiente a la República Mexicana, ya que se recibía el paso completo polo a polo del satélite DMSP. Estas fueron corregistradas (georreferenciadas) con un mínimo de 100 puntos de control localizados principalmente sobre la línea de costa, mediante proyección Cónica Conforme de Lambert, empleada para la producción de cartografía a escala nacional.

Debido a que la detección de puntos de calor con este sensor se obtiene indirectamente a través de la respuesta del sensor a la luz, la "contaminación lumínica" proveniente de las ciudades se eliminó utilizando la máscara de luces obtenida del mismo sensor (http://julius.ngdc.noa.gov:8080/production/BIOMASS/night.html), y agregando un área de amortiguamiento "buffer" de 6 Km, por lo cual existe la posibilidad de omitir los puntos de calor cercanos a algunas ciudades.

 

 

Para la extracción de los puntos de calor se utilizó un umbral constante de 45 sobre el canal 1, valor empírico del sensor, que no puede ser directamente traducido a algún efecto físico, esto es:

Canal 1 > 45

 

Imágenes AVHRR

En los años 1999 y 2000 el análisis de puntos de calor se llevó a cabo con imágenes NOOA-AVHRR-LAC (Advanced Very High Resolution Radiometer – Local Area Coverage) diurnas y nocturnas proporcionadas diariamente por el Instituto de Geografía de la UNAM. A partir del año 2001 CONABIO cuenta con antena propia en sus instalaciones, por lo cual baja directamente del satélite las imágenes AVHRR todos los días.

Imágenes diurnas

Fuente: NOAA-NGDC, CONABIO. Imágenes diurnas AHVRR. De izquierda a derecha 06 y 16 de junio de 2001, respectivamente.

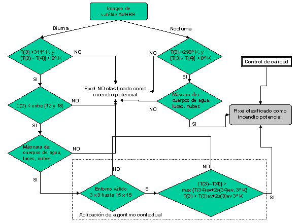
Se comienza con la imagen corregida radiometricamente y georreferenciada, el algoritmo se realiza en dos fases según el algoritmo contextual descrito por Flasse y Ceccato,1996, agregando en la CONABIO una tercera fase de control de calidad:

Nota:

C(i). Representa el factor de reflectancia bidireccional de un canal de

AVHRR (i =1,2).

T(i). Representa la temperatura lumínica del canal (i = 3, 4, 5).

 

I. Prueba de incendios por umbrales. Selección de píxeles que potencialmente pudiesen ser incendios.

Un píxel es seleccionado como incendio potencial sí:

T(3) > 311 °K, y (1)

[T(3) - T(4)] > 8 (2)

Estos valores umbrales empíricos pueden cambiar según la región, véase Giglio et al., 1999 y Flasse y Ceccato, 1996. Los valores anteriormente mencionados mostraron los mejores resultados sobre la República Mexicana.

Como ya se mencionó, esta fase pretende la extracción de todos los píxeles que tal vez contengan incendios mediante umbrales. El primer umbral (1) es particularmente bajo para no eliminar los incendios potenciales en regiones más frías, como en los ambientes arbolados (Flasse y Ceccato, 1996), esto se da en el caso de tener zonas de píxeles potencialmente determinados como "incendios" mezclados con píxeles "fríos", como sucede normalmente. El segundo umbral (2) es suficientemente alto para eliminar los píxeles que no son incendios dado que presentan altos valores de temperatura lumínica en ambos canales 3 y 4 (Kaufman et al., 1990), lo cual desafortunadamente también elimina los incendios muy calientes (Giglio et al., 1999). Al final de cada proceso se revisa el resultado contra la imagen original, véase más adelante control de calidad.

Después de la selección de incendios potenciales, se eliminan todos los píxeles que han sido demasiado influenciados por una alta reflectancia (albedo), debido a que el canal 3 del sensor cubre parte de los rangos térmicos y solares "split window" del espectro electromagnético. Esto es, en esta prueba se eliminan aquellos píxeles que fueron saturados o contienen valores muy altos debido a una alta reflexión en vez de una alta temperatura.

La eliminación de los píxeles se realiza mediante la observación de la reflectancia (% de albedo) en el canal 2, utilizando la siguiente prueba:

C(2) < entre 12 a 18 dependiendo de la posición del sol respecto del paso del satélite.

La CONABIO decidió también aplicar máscaras a partir de cartografía digital disponible o generada de la misma fuente:

  • Máscara de cuerpos de agua, obtenidas del World Database II, Terascan, SeaSpace Corporation.

  • Máscara de ciudades (luces estables provenientes de un producto de 8 meses de los datos del DMSP-OLS).

  • Nubes. Se realizaron análisis para extraer las nubes de cada imagen utilizando un algoritmo de detección de nubes "simple" basado en los trabajos de Saunders y Kriebel ,1988.

 

II. Prueba contextual (o espacial) de incendios.

Esta fase confirma si los píxeles detectados en la fase anterior son o no un incendio. La prueba se basa en la comparación del píxel potencial con sus vecinos inmediatos (prueba realizada para cada uno de los píxeles potenciales).

La prueba se inicia con una ventana de tamaño 3 x 3 píxeles, cuyo centro es el incendio potencial. Esta ventana crecerá hasta 15 x 15 píxeles si al menos el 25% de los píxeles contenidos en cada una de las ventanas califican (son válidos)

Al conjunto de estos píxeles válidos se les llama entorno válido (ev). Si esta relación (25% de píxeles válidos) de entorno no se dá, se decide que el píxel marcado como incendio potencial no es un incendio.

Para cada una de las ventanas obtenidas de un entorno válido, se realizan los siguiente cálculos:

a). Un píxel marcado como incendio potencial en la primer fase es confirmado, sí:

[T(3) - T(4)] > max { T(34)ev) + 2s(34)ev + 3°K } y

T(3) > T(3)ev + 2s(3)ev + 3°K

Donde:

T(3)ev = Media en T(3), en el entorno válido.

s(3)ev = Desviación estándar en T(3) en el entorno válido.

T(34)ev = Valor medio de [T(3) - T(4)] de los píxeles en el

entorno válido.

s(34)ev = Desviación estándar de [T(3) - T(4)] de los píxeles en

el entorno válido.

 

b). Para la detección de nubes se utilizan los siguientes umbrales:

C(1) + C(2) > 60% o

T(5) < 277 °K o

[ C(1) + C(2) > 40% y T(5) < 280 °K ]

 

III. Control de calidad

Al terminarse el proceso automatizado, expertos revisan el resultado utilizando la información original (canales 2, 3 y 4), verificando destellos solares (frecuentes en las costas) y sobrecalentamientos por insolación.

 

Imágenes nocturnas

Fuente: NOAA-NGDC, CONABIO. Imágenes nocturnas AHVRR-LAC. De izquierda a derecha 17 de marzo y 17 de abril de 2001, respectivamente.

Se utilizó la primer fase del algoritmo contextual descrito por Flasse y Ceccato,1996, véase el apartado anterior (Diurnas; I. Prueba de incendios por umbrales) para la explicación.

Los valores de los umbrales fueron:

T(3) > 298 °K y (1)

T(3) - T(4) > 8 (2)

Para la detección de nubes se utilizan los siguientes umbrales:

T(5) < 272 °K y

T(3) < 298 °K (Prueba utilizada para la detección de incendios bajo nubes)

A continuación se aprecia el diagrama de flujo de la metodología para imágenes AVHRR diurnas y nocturnas.